Modulo Amplificador 100 Watts Con Tda7294 - Audioproject | Mismo Precio
Disponibile
Disponibile
€ 2
AGGIUNGI AL CARRELLO
Consegna
- Corriere espressoda sabato 7 febbraioGRATIS
Venduto e spedito da ePRICE

Altri 5 venditori a partire da € 3
- Informazioni legali
- Ne hai uno da vendere?
- 323968
- 97777584274
Pensati per Te
Prodotti simili
Descrizione
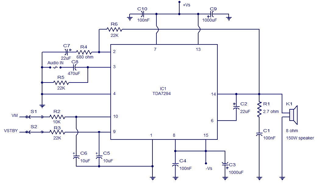
Nuovo: Oggetto nuovo, non usato, non aperto, non danneggiato, nella confezione originale (ove la confezione sia prevista). Tda7294 Circuit Diagram Modulo Amplificador 100 Watts Con Tda7294 - Audioproject | Mismo Precio Chip Amplificatore 100 Watt TDA7294 100 Watt Audio Amplifier Board - High Power in Compact Size La confezione deve essere la stessa che si può trovare in negozio, a meno che l'oggetto non sia stato confezionato dal produttore in una confezione anonima, come una busta di plastica o una scatola senza stampa. Il TDA7294 IC è una scelta popolare per l'amplificazione audio perché offre un suono chiaro e potente con pochissima distorsione.Può produrre fino a 100 watt di potenza, rendendolo ideale per i teatri domestici, i sistemi audio delle auto e le configurazioni del suono.La sua vasta gamma di frequenza e l'eccellente controllo del rumore... TDA7294 100 Watt Audio Amplifier Board - High Power in Compact Size...Caratteristiche e scheda tecnica
Caratteristiche principali
- EAN3329314981834
Recensioni
2026-02-02 | f9uimtq
















