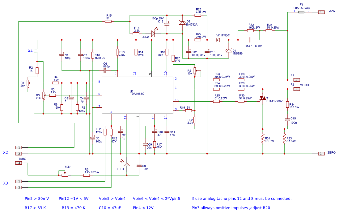
2020 TDA1085C . TDA1085 , General Motor Speed Controller Ic / Dual In
Disponibile
Disponibile
€ 4
AGGIUNGI AL CARRELLO
Consegna
- Corriere espressoda domenica 15 febbraioGRATIS
Venduto e spedito da ePRICE

Altri 15 venditori a partire da € 5
- Informazioni legali
- Ne hai uno da vendere?
- 961489
- 25734847222
Pensati per Te
Prodotti simili
Descrizione
La confezione deve essere la stessa che si può trovare in negozio, a meno che l'oggetto non sia stato confezionato dal produttore in una confezione anonima, come una busta di plastica o una scatola senza stampa. IC TDA1085C Controller Velocità 2020 TDA1085C . TDA1085 , General Motor Speed Controller Ic / Dual In Delta 2 Faac 5 Tda1085c Dip-16 Y Tda1085 Original | Meses sin interés Per ulteriori dettagli vedi l'inserzione., Gehäuseform: DIP-16, Spannung: max., 16V, Marke: ON Semiconductor, Herstellernummer: TDA1085C, Stromverbrauch: 6mA, Pinabstand: 2,54mm, Gatestrom: -200mA, EAN: Nicht zutreffend onsemi Motor Driver ICs are ideally suited for a variety of applications. These onsemi motor drivers range from models supporting the actuators in camera phones and digital cameras to models designed for use in office automation products, electrical home appliances, and automotive electrical systems. onsemi motor driver ICs provide small... AC220V A DC Motore Velocità Controller Reversibile Regolatore Modulo Controllo EUR 32,32...Caratteristiche e scheda tecnica
Caratteristiche principali
- EAN0604042175766
Recensioni
2026-02-14 | aixlkzu

















